博闻观世|从中大到世界:生科学子海外研学故事,超燃!
成人直播APP
深耕国际化育人之路,
以初心为舵,以平台为桥,
始终助力学子打破边界、放眼全球,
积极搭建多元开放的学习交流平台,
让每一份求知的热爱,
都能奔赴更广阔的舞台。
学贯中外,方见天地辽阔;
行至远方,更知求索无穷。
生科学子以脚步丈量世界,
以目光对话前沿。
在顶尖学府里聆听思想,
在多元文化中开阔胸襟,
在国际舞台上锤炼自我。
这不仅是感受不同文化、
增长见识的宝贵经历,
更是直面学术前沿、锤炼专业能力、
提升全球胜任力的重要途径。
每一次交流,都是视野的拓展;
每一段经历,都是成长的印记。
奔赴一场与学术前沿的相遇,
一场与多元文明的对话,
一场与更好自我的邂逅。
本期合集,我们汇集学子的海外交流心得与真实感悟,听他们讲述跨越国境的研学故事,感受他们在前沿领域的探索与收获,愿这些真诚的分享,能为心怀远方的你,点亮前行的微光。
多元课堂的成长之旅
朱芊艾英国曼彻斯特大学
The University of Manchester
奔赴英国曼彻斯特大学,朱芊艾浸润在多元包容的学术氛围中,走进兼具深度与广度的课堂,聆听行业前沿讲座,与来自世界各地的学子交流探讨。在这里,不同的思维方式碰撞交融,不同的文化底蕴相互滋养,她学会了用全球化视角看待问题,在交流中成长,在包容中前行。
初遇-曼彻斯特大学
2025年的夏天,怀揣着激动与期盼的心情,我坐上了前往英国曼彻斯特的飞机,来到了这个我以往从未踏足的国度,见到了具有古老历史的曼彻斯特大学,即将在这里开启一段为期三周的生物科学暑校之旅。
第一天是学校组织的暖场活动,老师们大致介绍了这几周的学习安排后,我们来到破冰环节,并在助教的带领下参观了这座开放式的校园。这里有着与我们中大不同的美,校园里的哥特式建筑散布在街道各处,绿色的藤蔓爬满整面砖墙,在校园里,不时有一些学生在拍毕业照,有时可见三两学生讨论着问题从我们身旁擦肩而过,校园里洋溢着青春活力,使我对接下来的学习充满期待。


课堂-思想的碰撞
破冰活动的第二天,我的暑校学习生活正式开启,每一周都有不同的学习主题,第一周我们在教授的带领下学习如何通过患者患病信息绘制遗传图谱,并根据家族遗传图谱及等位基因长度分析来判断疾病的基因遗传特性。我在老师的指导下对如何通过设计实验逐步验证某个基因突变是否为引起疾病的原因的过程有了更清晰的梳理和认识,这次训练不仅提升了我的实验设计的整体思维,也使我首次接触到BLAST、UCSC genome browser、PolyPhen等网站。第二周我们回顾了生化课程中的酶动力学方程,并以酵母的乙醇脱氢酶(Alcohol Dehydrogenase,ADH)为材料进行实验技术学习。通过这周的学习,我对米氏方程中各种参数的测定及非线性米氏方程图的绘制有了更深的认识,对其中涉及的实验技术也有了更好的掌握。第三周的学习主要聚焦于第二周ADH酶纯化效果的分析上,主要训练的是SDS-PAGE凝胶电泳和Western Blot实验技术。在SDS-PAGE实验中,通过比对菌液、实验提纯ADH的最好样本和纯ADH的条带,我们可以判断ADH提纯的效果。在Western Blot实验中,我们学习了转膜和一抗、二抗孵育技术,利用抗原与抗体特异性结合的原理,这些技术可特异性地判断提纯物中是否含ADH。这是我第一次接触转膜技术,在实验中出现的各种问题帮助我进一步思考实验中的不足。
在每周的实验学习中,还穿插着许多教授的不同主题的讲座,如学习如何制作学术海报、了解人类进化历史、全球气候变化环境下的生物多样性问题与环保行动等,教授们以妙趣横生的方式向我们展示不同的知识,让我们收获颇丰。





收获-不止学术
最后一周,我们小组合作完成了一份海报并进行展示,暑校生活也即将落下帷幕。这段学习旅程于我而言尤为特殊——这是我第一次在较长时间内,以全英文的方式进行学习。回望这二十余天的经历,我不仅掌握了诸多新的实验技能,也在小组合作中锻炼了沟通能力与组织协调能力,更在形式多样的讲座中拓展了视野、增长了见识。
课余之际,学校每周末组织的文化游览也令我印象深刻。我们漫步于古老的约克郡街道,在温德米尔湖畔乘船徜徉,真切感受了英国别具一格的建筑风貌与自然景致。而这段旅程中最温暖的收获,莫过于结识了众多珍贵的友谊。在实验课上,我与两位搭档从初识时因语言障碍而略显生疏,到渐渐默契配合,共同完成每一次实验任务。我也与来自不同国家和地区的朋友们交流畅谈,在轻松的氛围中加深了对彼此文化的理解。宿舍生活中,与室友们一起做饭、分享美食的经历,更让我体会到跨文化共处的美好与新奇。
总而言之,这段暑校旅程充实而难忘,它打开了一扇窗,让我看到更大的世界,它所带来的成长与感动,必将长留于心。






研途逐光的求知之行
高英然 美国华盛顿大学
University of Washington
前往美国华盛顿大学,高英然进入实验室,沉浸式投入前沿科研实践,在严谨的实验探索中挖掘学科前沿动态,在自主钻研与团队协作中锤炼专业素养。三个月的求学经历,让他在科研求知路上步履不停,既收获了专业能力的提升,也开阔了国际眼界,读懂了“学无止境,行以致远”的深刻内涵。
我在华盛顿大学Harris实验室进行了为期三个月的研究交流,此次交流不仅让我在学术研究方面获得了进步,同时也为我提供了深入了解美国学术文化和科研环境的宝贵机会。
在交流期间,我的主要研究任务是对测序数据进行变异检测分析,并研究具有不同等位基因型的模式生物在不同组织中的体细胞突变特征。这项工作涵盖了多个研究任务,包括体细胞突变率的定量分析、突变特征谱的识别等。通过这项研究,我得以深入探讨突变有关等位基因如何影响不同组织的突变负荷和突变模式。除核心研究任务外,我还积极参与了实验室的定期组会讨论。这些组会为我提供了展示研究进展、接受同行反馈以及了解实验室其他成员研究方向的平台。通过参与这些学术讨论,我不仅加深了对本领域前沿问题的理解,也学习到了如何有效地进行科学交流和批判性思考。
在Harris教授的指导下,我多个方面的能力得到了明显提升。首先,我系统性地阅读并分析了与研究课题密切相关的重要文献,这增强了我对突变谱演化研究意义和普遍性的理解。通过文献研读,我不仅掌握了该领域的研究脉络和关键问题,还学会了如何批判性地评估研究设计和结论的可靠性。
在技术层面,我获得了扎实的生物信息学和数据分析能力。我学习并掌握了从基因组数据集中定量分析突变变异的方法,包括变异质量控制标准的建立以及统计显著性的评估方法。这些技能的学习增加了我处理复杂测序数据以及从中提取具有生物学意义信息的能力。此外,我还提升了数据可视化和结果呈现的能力。通过学习使用各种生物信息学工具和编程语言,我能够将复杂的分析结果转化为清晰直观的图表,有效地传达研究发现。这些技能的综合运用不仅帮助我完成了既定的研究任务,更为我未来的科研工作打下了良好的基础。
除学术研究外,我还积极参与了多项文化和社交活动,这些经历丰富了我的交流体验。我有幸参加了Harris实验室的年度学术研讨会,在这次活动中,我与实验室成员在轻松的氛围中进行了深入的学术交流,加深了对彼此研究工作的了解,也建立了宝贵的学术联系。此外,我还参加了基因组科学系为本科生组织的社交活动,这让我有机会接触到更广泛的学术社群,了解美国大学的培养理念和学生文化。

Harris实验室组会

华盛顿大学风光
在工作之余,我充分利用课余时间探索西雅图这座美丽的城市。我游览了西雅图市中心的标志性景点,也深入探访了城市众多优美的公园和户外活动区域。从派克市场的繁华到华盛顿湖畔的宁静,从奥林匹克雕塑公园的艺术气息到雷尼尔峰的壮丽景色,这些体验让我对当地文化和自然环境有了更深刻的认识和欣赏。这种文化浸润不仅让我放松身心,也拓宽了我的国际视野。

这次国际交流经历对我的学术发展和个人成长都具有深远意义。通过三个月的研究工作,我不仅增进了前沿的生物信息学分析技能,更重要的是培养了独立思考和解决科研问题的能力。文化交流活动则让我体验了不同的学术氛围和生活方式,这些经历将持续影响我未来的职业发展道路。我深信这次交流为我今后在计算生物学领域的深造和研究奠定了坚实基础。
实验室里的探索之路
蒙禹燊美国圣母大学
University of Notre Dame
远赴美国圣母大学,蒙禹燊走进实验室,参与科研项目,在与导师、同伴的协作中碰撞思维火花。从理论到实践,从陌生到熟练,每一次实验的尝试,每一次数据的打磨,都是对专业的深耕,更是对视野的拓宽。
星河浩瀚,学途无疆
异域求知,共赴新章
邀约同窗,启程远航
开启精彩别致的研学活动
让我们跟随蒙禹燊同学的视野,
一起沉醉在“不一样”的文化里~
研究内容
本人在圣母大学期间,有幸在Xin Lu教授实验室,参与以下两个项目。
项目
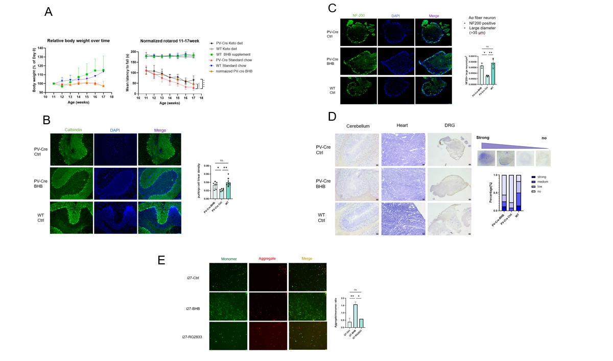
FRDA是由FXN基因上游GAA重复序列大量扩增,使线粒体中Fe-S簇的关键蛋白frataxin表达减少,进而导致Fe-S簇功能受损的疾病,可危害神经、心血管、视力等。先前研究表面,GAA扩增导致frataxin表达减少的机理包括H3K9ac and H4K5ac的下调。而一类组蛋白去乙酰酶(HDAC)抑制剂RG2833,研究表明其可有效挽救frataxin表达的下调。而β–hydroxybutyrate (BHB),作为体内酮体的主要形式,它同时也是一类内源的HDAC 抑制剂(图1)。因此推测,生酮饮食是否有可能通过作为HDAC抑制剂的途径同样挽救frataxin表达,从而治疗FRDA。

图1
我们使用条件敲除FXN基因的PV-Cre小鼠作为疾病模型,其在表达parvalbumin的细胞中会敲除FXN基因,从而模拟FRDA的发病。Parvalbumin主要由神经元表达,包括中枢神经系统中小脑内的Purkinje细胞及外周神经系统中背根神经节(dorsal ganglion root, DRG)内的本体感觉神经元。通过测量小鼠在rotarod上的停留时间,以反映BHB及生酮饮食对其病症的缓解程度。结果表明添加BHB补剂和以生酮饮食饲料喂养的PV-Cre小鼠,其在rotarod实验中的表现相较以普通饲料喂养的PV-Cre小鼠有40%的改善(图2A)。
我们取上述小鼠的小脑及DRG,冷冻切片后进行免疫荧光染色。由于先前研究表明,FRDA的疾病表征之一即是小脑中Purkinje细胞数量的减少及排列的无序,因此我们使用Purkinje细胞的标志蛋白Calbindin来辨别Purkinje细胞,结果表明在添加BHB补剂的疾病小鼠中,其Purkinje细胞的数量和排列均有所改善(图2B)。相似地,FRDA在DRG中的疾病表征包括Aα纤维神经元的减少,因此使用其标志蛋白NF200进行免疫荧光以对其进行标记和计数。结果表明BHB补剂可挽救小鼠中FRDA导致的大型神经元减少。
此外,我们还对PV-Cre小鼠的心脏、小脑、DRG众组织进行SDH染色,以测量其线粒体活性,结果表明在心脏和小脑中,BHB补剂并未有显著效果,而在DRG中,则能够提升神经元线粒体的呼吸强度,表现为深着色细胞数量的增多。
在细胞实验上,我们使用FRDA病人来源的iPSC,通过慢病毒稳转Rtta与Ngn2将其诱导为神经元,使用BHB或RG2833对其处理后进行JC-1染色,结果表明在iPSC诱导形成的神经元中,BHB处理能够极显著提升其线粒体极化程度,表现为聚集染料与单体染料荧光强度的比值。

图2
校园风光
圣母大学内建筑多为欧洲传统风格,其中最惹眼的建筑之一即是中央的Main Building,现用作行政办公楼,据说穹顶由纯金打造,蔚为壮观(图3)。

图3
作为以宗教人物命名的大学,圣母大学的教堂自然也是十分宏伟的(图4)。似乎每日早晚都有弥撒,但遗憾从来没进去参观过。据说每个宿舍楼也都配有一个小教堂供学生礼拜用,可见宗教氛围浓厚。或许是得益于Indiana州本身社会文化比较保守,也有可能是因为教义约束或是学校规章,校园内风气清朗文明,街道也宽敞洁净,反而较之芝加哥等大城市市中心的街区更加令人舒适。

图4
更多建筑虽每日路过,却到临走之际,还只识外观、不知内里。如每晚实验后步行返回居所,大多数楼宇都已熄灯,唯独这栋建筑仍灯火通明,为归途照出格外明亮的一段。

图5


图6
生活起居
住宿方面由校方承担,期间虽有多次调整,但也正因学校的支持,省去了不少额外开销,十分感谢校方的贴心安排。
在饮食上,学校食堂为自助形式,有现做汉堡、沙拉、披萨等,但需18-20美元一餐,实非日常负担的起的。除食堂外,另有一些形似快餐店之类的档口,出售披萨、炸鸡、三文治等,但少算也需十多美元方能吃饱(图7)。而住所也没有太好的烹饪条件和食材贮藏条件,无法自行解决。因此更多时候,则是从当地超市Walmart、Costco等大量囤积冻品、方便食品(图8),应付过去。虽然可以果腹,但在营养均衡、口味适宜方面则只是差强人意。


图7


图8
当然,也偶有外出点菜改善伙食的日子。作为中国人,虽也能欣赏牛扒汉堡的滋味,但终究还是不免更青睐中餐。第一次前往中餐馆品尝到番茄牛肉、水煮青菜这类家常菜肴时(图9),竟恍惚之间有重返穗城的感觉,莼鲈之思油然而起。

图9
交通方面,圣母大学位居郊区,几乎没有什么公共交通。加之地广人稀,许多生活设施的分布极为零散。如果没有私家车,几乎可以说是寸步难行的。且不说去别处游览,即便去最近的超市购物,往返也需不下两公里。
由上述几点来看,若日后要在美国深造,一则需有一定的厨艺,才不至于在饮食方面犯愁;二则需会驾车,日常生活才不会处处掣肘。
沿途见闻
在研学的空暇中,我还联系了一些其他学校的教授,前往拜访的同时也一并参观其校园的景色。其一拜访的为UW-Madison的Quanyi Hu教授。UW-Madison规模较小,当时所见有几栋制式较为现代化的大楼(图10),且与医院等建筑错杂而立。学校南北两侧均被有湖泊环抱,景色宜人。

图10
此外,我还联系了西北大学的Dong-Hyun Kim教授。与中大相似,西北大学的院系也分立各处,医成人直播APP、法成人直播APP等位于一处,学校主体则在另一处。当日前往医成人直播APP面见教授之后,便骑行至西北大学本部观览。其法成人直播APP、医成人直播APP等位于较为芝加哥繁华的地带(图11),本部则较之更加偏僻,但规模较大,古典、现代风格的建筑兼而有之(图12)。当日正值其新生入学之际,校内景象十分热闹。

图11


图12
总结
此番游历,不仅涉足了此前未曾学习过的科研方向,增进了实验技术,亦开拓了科研视野。除此之外,还切身接触到了美国真实的生活环境,对当地科研氛围与学术环境有了更为直观的认识,也为日后前往留学深造奠定了基础。为此,需感念 Xin Lu 教授及实验室各位师兄师姐在科研与生活上的处处照拂,使本人得以迅速融入实验室并顺利开展研究工作(图13为Xin Lu教授、暑研的同学及本人)。

图13
同时,在此亦特别感谢成人直播APP学生短期出国交流学习专项奖学金的慷慨资助。即便只是短住两月,美国的生活成本与整体花费仍然颇高,若无成人直播APP的大力支持,本人可能不会有如此决心前往开展此次访学。成人直播APP的资助使我得以无忧于经费开销,能够心无旁骛地投入科研学习之中,并充分利用这段宝贵的交流机会。本人在此谨表谢忱。
于讲堂与山海之间看见生命科学的辽阔
张涵茗英国牛津大学
University of Oxford
在英国牛津大学,张涵茗浸润在牛津深厚的学术底蕴中,参与专题研讨与科研分享,在交流碰撞中拓宽认知边界。十三天的研学之旅,虽时间紧凑,却让她在探索中积累经验、在交流中开阔视野,也为后续的专业学习与科研实践,埋下了深耕前沿、笃行致远的种子。
2026年寒假,我来到英国牛津大学,参加为期十三天的医学科学(Medical Sciences)交流项目。冬日的牛津带着一种安静而深邃的气质:古色古香的成人直播APP建筑、绵绵不断的细雨打湿屋顶与地面,温柔而不炙热的光影在庭院中轻轻流淌,钟声悠然回荡。来自国内不同高校的学生在这里相遇,在同一间讲堂里聆听医学与生命科学的前沿课程,也在一次次讨论与交流中慢慢熟悉彼此。

牛津的一隅

上课地点:St Cross 成人直播APP
白天的学习紧凑而充实。课程从药物设计与发现谈到人工智能与医疗安全,从帕金森病的量化研究延伸到癌症生物标志物在精准治疗中的应用。讲者们往往从一个具体的医学问题出发,逐渐展开背后的研究逻辑:从细胞和分子层面的机制,到数据分析与技术工具的应用,再到最终可能影响临床治疗的转化路径。对于生命科学专业的我而言,这些内容像是一扇扇逐渐打开的窗口,让我看到现代医学研究如何在分子机制、计算技术与临床实践之间不断建立联系。科学不再只是实验室里孤立的实验,而是一张不断延展的网络——不同学科在其中相互交织,共同推动对生命现象更深入的理解。



课堂学习瞬间
在众多讲座中,Ghada Alsaleh教授的报告《地球之外的衰老》让我格外难忘。她从航天医学的角度出发,讲述微重力和空间辐射如何改变人体细胞的衰老过程,并由此引出对地球上衰老机制研究的新思考。当讲座从太空谈回细胞,我忽然意识到:生命科学的问题可以被放置在如此辽阔的背景之中。原来,人类仰望星空时,也在重新理解自身的生命规律。

Ghada Alsaleh教授团队
在课堂之外,我们也以小组形式完成项目中的微电影和最终的学术展示。从最初的构思,到一次次讨论与修改,再到最终呈现,每个人都在不断表达自己的想法。来自不同高校、不同专业背景的同学带来了各自的视角:有人关注医学技术,有人更关心社会健康问题,也有人对科研方法格外敏感。在交流与合作之间,一些最初模糊的想法慢慢变得清晰,也让我更加理解团队协作在科研中的意义。

小组展示结束后合影留念
项目期间,负责带领我们的助教们也成为这段经历中温暖的一部分。他们不仅在学习与项目讨论中给予耐心指导,也常在课余时间与我们分享在牛津学习与生活的故事。那些轻松的聊天与笑声,让紧张的学习节奏多了一份亲切,也让我们与这座城市建立起更真实的联系。

与助教合影
如果说课堂让人思考科学,那么冬季舞会则让人感受牛津的另一面。夜幕降临,古老的建筑灯火温暖,音乐在大厅里缓缓响起。来自不同高校的学生在舞步与笑声中交流彼此的文化与故事。白天我们在讲堂中严肃讨论医学问题,夜晚却在舞池里轻松相遇。这种学习与生活交织的节奏,让牛津显得既古典又充满活力。

冬季舞会现场
学习之余,项目也带我们走出校园,感受英国的城市与自然风光。从伦敦的繁忙街道到莎士比亚故乡埃文河畔的斯特拉特福,再到面朝英吉利海峡的白崖海岸,每一段旅程都像是一幅逐渐展开的风景画。历史、文学与自然在这些地方交织在一起,让人不仅看见英国的学术传统,也看见它的文化与风景。

伦敦行程中的留影纪念

白崖风景
十三天很短,却像一段缓缓展开的冬日篇章。课堂上的科学问题、讨论中的思想碰撞、舞会里的灯光与音乐,以及旅途中掠过的海风与城镇,都在记忆中留下了独特的印记。对我而言,这不仅是一段海外学习的经历,更像一次重新认识生命科学的旅程——在更广阔的世界里思考生命,也在更深的思考中寻找未来的方向。
以青春之名,赴世界之约;
以学术为翼,拓人生之境。
每一段海外交流的经历,都是一次成长的蜕变,都是一次视野的升华。成人直播APP将继续搭建更多元、更高水平的交流平台,为学子的国际化成长之路保驾护航。
愿每一位心怀热爱、渴望成长的你,都能勇敢迈出脚步,抓住海外交流的契机,于前沿领域求索真知,于多元文化中涵养格局,在跨越山海的求知路上,笃行不怠,向阳生长,在更广阔的天地里求知、笃行、成长,于世界之中,看见更辽阔的未来。


